
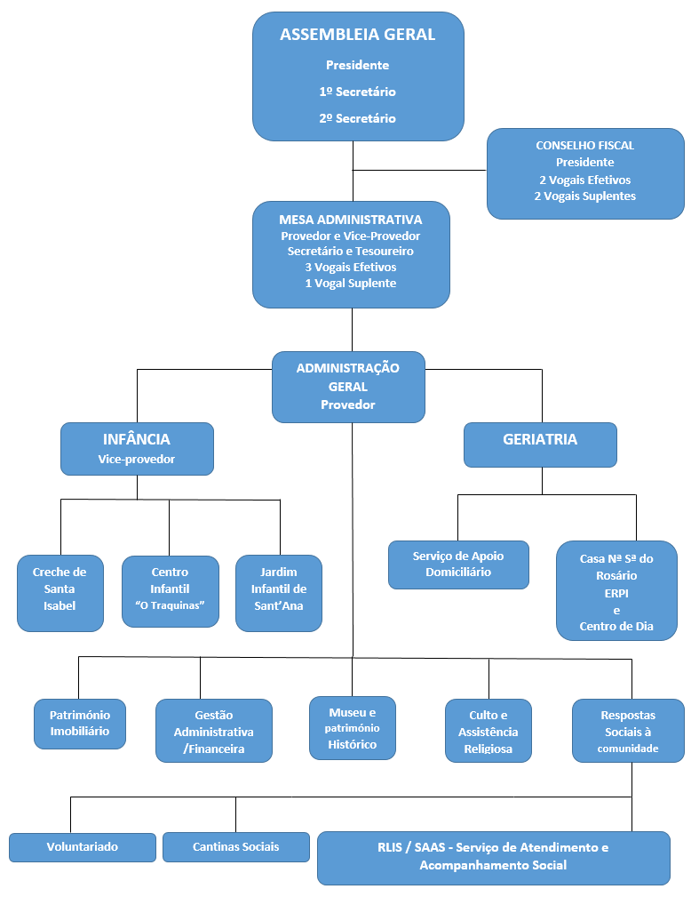
MESA DA ASSEMBLEIA GERAL
Reinaldo Alberto Ramos Gomes – Presidente
João Augusto Tavares Barradas – Vice-Presidente
António Carlos Tavares Martins – Secretário
Otília da Piedade Correia de Sousa e Silva – Secretária
MEMBROS DO CONSELHO FISCAL
João Marques Petinga Avelar – Presidente
Luis de Deus David Chaves
Fernando Petinga Engenheiro
MEMBROS DA MESA ADMINISTRATIVA
Emídio Manuel Tavares Barradas – Provedor
Alberto Jorge Gonçalves Amaral Domingos – Vice-Provedor
Maria de Fátima Pielas Quinta Martins Salvador – Tesoureira
Maria Emília Batista Ribeiro Soares – Secretária
Maria Otília Batista Antunes Costa e Sá – Vogal
Adelina da Encarnação Gonçalves Silva Roquete – Vogal
João Maia Ribeiro – Vogal